一键注册登录,获悉互联网最新资源讯息!
1000+资源定期上新
2000+朋友在线畅谈
网络大户常驻Q届聚集地
安全模式交易不止放心
立即登录
设为首页
收藏本站
🔥手机版
🧩道具
🏅勋章
✨随机
主题归档
🔑FindShell 授权工具
切换到宽版
门户
Portal
论坛
BBS
资讯
素材
视频
资源
导航
友链
更多
AI智能体
登录
立即注册
智能提问(AI)
智能润色(AI)
淘帖专辑
帖子标签
帖子导读
影子安全
冰点还原
魔盾安全
金小颖论坛
»
论坛
›
社区广场
›
游戏下载
游戏下载
4
人已收藏
热门游戏免费下载,单机游戏、联机游戏等
今日:
995
|
主题:
14418
|
排名:
1
+ 收藏
发新帖
1 ...
190
191
192
193
194
195
196
197
... 720
/ 720 页
下一页
全部
角色扮演
543
冒险任务
1098
街机游戏
62
模拟经营
973
策略游戏
787
卡牌游戏
357
第一人称动作
1405
第三人称动作
1
安卓游戏
5644
其他游戏
3517
新窗
全部时间
排序方式
全部主题
全部
|
最新
|
热门
|
热帖
|
精华
【安卓】西部土地:生存(MOD菜单)
20
1405
如约而来
发表于 2025-11-29
安卓游戏
【安卓】最后的防御
20
1341
如约而来
发表于 2025-12-1
安卓游戏
【安卓】梦境桃源
20
1316
如约而来
发表于 2025-12-6
安卓游戏
【安卓】神骰传说下载8.4-7d21a94最新版(MOD菜单)
20
1267
如约而来
发表于 2025-12-9
安卓游戏
心流小筑 Build.14342012(Chill Pulse)中文版 【160.2 MB】
20
1284
如约而来
发表于 2025-12-23
模拟经营
【安卓】暗黑破坏神3 金手指 模拟器 内附教程 【23.7 GB】
20
1362
如约而来
发表于 2025-12-25
安卓游戏
领土崛起 v1.0.0.5(Kingdom Ascension)中文版
20
1398
如约而来
发表于 2025-12-28
策略游戏
安卓【策略】三国战争传v1.1.0_游戏设定里有秒杀加强加速等mod
20
1351
如约而来
发表于 2026-1-9
安卓游戏
超市模拟器 PC/手机双端 v0.9.0 送(Supermarket Simulator)中文版 【2.2
20
1292
如约而来
发表于 2026-1-21
模拟经营
英雄旧忆 v1.54.1 全DLC(Chronicon)中文版
20
1335
如约而来
发表于 2026-1-27
第一人称动作
深渊之路 v1.0.13(Path of the Abyss)中文版
20
1102
如约而来
发表于 2026-3-10
角色扮演
蓝精灵:梦境(Smurfs Dream)中文版 【3.1 GB】
20
1780
如约而来
发表于 2025-8-25
冒险任务
六方守护者 v1.30(Hexguardian)中文版 【1.0 GB】
21
1821
如约而来
发表于 2025-8-30
其他游戏
【手游】暗夜末灯_1.5.50 【59.9 MB】
21
1798
如约而来
发表于 2025-9-7
安卓游戏
农场经营世界 v20241103(Farm Manager World)中文版 【6.6 GB】
20
1560
如约而来
发表于 2025-9-10
其他游戏
编曲师:角色解谜冒险 Build 17003376(Arranger A Role-Puzzling Adventure)
20
1602
如约而来
发表于 2025-9-17
冒险任务
【手游】王国保卫战【系列合集】 【7.4 GB】
20
1596
如约而来
发表于 2025-9-22
安卓游戏
猩红之塔 v1.10(Scarlet Tower)中文版 【296.4 MB】
20
1634
如约而来
发表于 2025-9-29
其他游戏
【安卓】地狱之窟 【126.1 MB】
20
1523
如约而来
发表于 2025-10-1
安卓游戏
挖矿专家 v20240415(Hydroneer)中文版 【4.2 GB】
20
1572
如约而来
发表于 2025-10-2
其他游戏
下一页
1 ...
190
191
192
193
194
195
196
197
... 720
/ 720 页
下一页
返 回
发布新帖
快速发帖
选择主题分类
角色扮演
冒险任务
街机游戏
模拟经营
策略游戏
卡牌游戏
第一人称动作
第三人称动作
安卓游戏
其他游戏
还可输入
200
个字符
高级模式
B
Color
Image
Link
Quote
Code
Smilies
您需要登录后才可以发帖
登录
|
立即注册
本版积分规则
发表帖子
转播给听众
图文热点
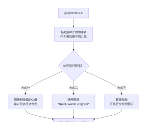
DOS模拟器 DOSBox-X模拟器使用教程和DOS游
7 人气
#游戏下载
邀请担保VIP系统 – WordPress插件介绍
42 人气
#网站插件
使命召唤系列合集COD 1-21部 中文版 全DLC+
982 人气
#游戏下载
【PC】迅雷v12.4.9.3918 绿色版(登录专业S
77 人气
#电脑软件
推荐话题
1
2026年3月28日签到记录贴
101 阅读
xiaozhe80
2
2026年1月13日签到记录贴
202 阅读
xiaozhe80
3
2026年1月29日签到记录贴
202 阅读
xiaozhe80
4
2026年2月7日签到记录贴
303 阅读
日月先生
5
2026年3月11日签到记录贴
101 阅读
xiaozhe80
最新发布
漂流品|漂流物语|漂流瓶|浮游世界 v1.0.0f1
【安卓】【休闲】颜色大作战v2.83.2__无限
酒店建筑师 v0.9.1.7(Hotel Architect)中
DOS模拟器 DOSBox-X模拟器使用教程和DOS游
【安卓】火柴人绳索英雄(Mod菜单+无敌)
东京地下杀手 v1.0.3(Tokyo Underground K
海港物语 v1.2.6(Havendock)中文版
漫漫长夜 v2.38 全DLC(The Long Dark)中
52
|
52
|
52
|
52
|
52
|
52
|
52
|
52
|
52
|
52
|
52
|
52
|
52
|
52
|
52
|
52
|
52
|
52
|
52
|
52
|
资源分享
手机软件
电脑软件
游戏下载
技术教程
源码分享
网站源码
网站插件
网站模板
编程语言
投诉/建议联系
990037279@qq.com
如果有侵犯到您的权益,请第一时间联系邮箱,
站长会进行审查,情况属实的会在三个工作日内为您删除。
关注公众号
添加微信客服
Copyright © 2001-2026
金小颖论坛
版权所有
All Rights Reserved.
ㅤㅤ使用 MiSans SC 字体
浙ICP备2022006091号-1
关灯
在本版发帖
扫一扫添加微信客服
QQ客服
返回顶部
返回顶部
返回版块